近日,教育部联合国家卫生健康委印发《中国学校结核病防控指南》。《指南》进一步规范和细化了《学校结核病防控工作规范(2017版)》各项防控措施,附加相应表本卡册,具有较强指导性和操作性。
《指南》有哪些内容和要求
随教育小微一起来看
↓↓↓
《中国学校结核病防控指南》
《指南》要求在结核感染人群检测上积极探索新技术新方法的论证使用,提升检测效果。在接触者筛查环节,做到“应查尽查”。满足预防性服药条件的感染者,做到“应服尽服”。
目录


《指南》全文共10章、27个附件。第一章“疫情特点和防控策略”,介绍了学生人群特点和学校肺结核疫情特点,提出了日常防控、散发疫情处置和突发事件应对等在内的防控策略和措施。

第二章“机构职责”,详细描述了教育系统和医疗卫生系统各相关机构的职责和任务。
第三章“学校常规预防控制措施”和第四章“疫情主动监测与信息反馈”均为学校结核病防控工作中的日常防控措施,内容包括新生入学结核病检查,师生健康教育和培训,聚集性场所通风换气、校园环境清扫保洁,晨检、因病缺勤病因追查及登记、病例报告和疫情及舆情监测等,对中小学晨检、各类学校因病缺勤病因追查及登记、病例报告和转诊等的流程进行了详细阐述,特别提供了开展学校结核病舆情监测的方法和边界词,对学校结核病疫情监测及相关信息反馈提出了明确要求。




第五章至第八章分别为“患者诊断、治疗和管理”、“接触者检查”、“预防性治疗”和“感染控制”,提供了发生学校结核病疫情时的处置措施。
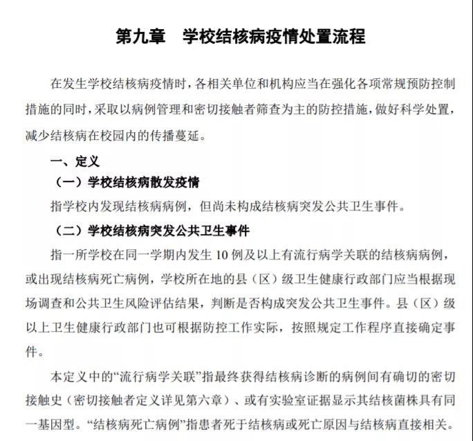
第九章“学校结核病疫情处置流程”,详细梳理了学校发生结核病疫情后的处置流程和疫情报告要求,提供了发生学校结核病突发公共卫生事件时的应急响应措施。

第十章“督导与考核”,针对整个学校结核病防控工作,明确提出了对各级各类相关机构的督导和考核要求。
《指南》适用于包括普通中小学、中等职业学校、普通高等学校、特殊教育学校和托幼机构等各级各类学校,供各级卫生健康行政部门、教育行政部门、学校、疾病预防控制机构和医疗机构从事学校结核病防控工作的相关人员使用。
来源:教育部政务新媒体“微言教育”(微信号:jybxwb)
编辑:兰渊
审核:孙国强