当前位置: 首页 >> 教育信息化 >> 工作动态 >> 正文

喜报!东胜区、准格尔旗入选教育部教育管理信息中心《2024年数字化赋能教育管理信息化建设与应用典型案例》

2024年12月09日 09:44 

 

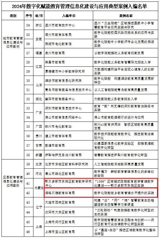
  近日,教育部教育管理信息中心发布了《2024年数字化赋能教育管理信息化建设与应用典型案例》入编名单,东胜区教育教学研究中心提交的《“1566”区域链式赋能教育教学管理数字化建设——鄂尔多斯市东胜区实践》、准格尔旗教育体育局提交的《数字化赋能城乡教育管理水平提升的实践》案例成功入

 

 

来源:鄂尔多斯市教育信息化微信公众号

编辑:张文

审核:李英

终审:高锦隆

 

 

上一条:伊金霍洛旗第六小学开展国家中小学智慧教育平台应用系列活动
下一条:伊金霍洛旗第八小学开展信息技术与学科融合系列活动

关闭

网站维护:鄂尔多斯市电化教育馆    本站支持IPv6访问

地址:鄂尔多斯市教育体育大厦