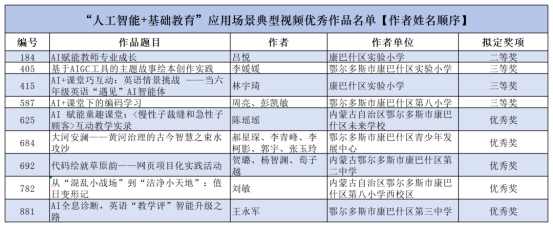
近日,互联网教育智能技术及应用国家工程研究中心公布了“人工智能+基础教育”应用场景典型视频征集活动评审结果。在此次评选中,康巴什区教育发展研究中心依托“康老师的技术赋能”研修平台,组织教师对参评案例进行了多轮研讨与反复优化,最终凭借扎实的教学实践和富有创新的AI应用设计脱颖而出,共有9件作品成功获奖。

在这场汇聚全国教育专家与同行的交流盛宴中,我区教师与来自各地的教育工作者同台竞技,汲取前沿理念,碰撞思维火花,让智慧教育的种子在校园里持续生长、开花结果。
近年来,康巴什区始终以“技术赋能教育”为核心,通过搭建智慧研修平台、培育创新教学团队、开展常态化技术培训等举措,持续推动数字技术与教育教学的深度融合,各学校、各学科均涌现出种子教师化身“数字先锋”,通过“教研活动、沙龙、闪训”等方式培训与分享创新案例,实现高效普及,充分点燃了全员创新的热情,也充分发挥了“人有人智,机有机‘智’”,人类和人工智能“各显其智,智智与共”的作用,合力重构思维结构,实现人机协同下的“认知共生”。
下一步,我区将继续秉持“教育数字化赋能教学创新发展”理念,不断优化“康老师的数字赋能”研修平台,支持教师数字化教学创新典型应用案例的提炼和推广,推动教师在解决实际问题中积累应用经验,提升数字技术实践能力,为我区教育现代化与数字化教学高质量发展注入源源不断的强劲动力。
来源:鄂尔多斯市教育信息化微信公众号
编辑:张文
审核:李英
终审:高锦隆